
OpenSpot Event Parking Platform
C2C Platform
OpenSpot is a platform that connects event attendees with local residents who have private parking spaces available for rent. Designed specifically for high-traffic events like football games and concerts, OpenSpot helps users reserve secure, nearby parking in advance—reducing stress, wasted time, and overpriced lots. The system also empowers residents to earn extra income through a trusted, easy-to-use platform.
Project Type
C2C Platform
Mobility Solution
​
Business Goal
To simplify and secure event-day parking by connecting drivers with local private space owners through a trusted platform.
My Contribution
UX research
Prototyping
UI design
​
Duration
Jan 2025 - April 2025
Problem Statement
For event-goers,
Event parking shouldn't feel like a chaotic scavenger hunt — but right now, it does.
For homeowners,
Driveways sit empty while visitors desperately search for parking — a missed opportunity for easy income.
Solution - Final Designs

Main Features for Event-Goers
01
Easily enter the event details and the vehicle information




02
Get personalized parking options and make reservation



03
Check in and out by snapping a photo of the vehicle parked




04
Built-in messaging lets users connect directly with the host for quick questions, updates, or support.




Main Features for Parking Space Owners (Host)
01
Enter the type and size of the parking space




02
Set the parking space price for both event days and non-event days



03
Manage the status and earnings of the parking space within our system


User Research
Competitor Analysis -- Understanding the Market
We conducted competitor analysis to examines key players in the parking and event-based rental space to identify market trends, user needs, and strategic opportunities for positioning OpenSpot.
.png)
Survey & Interview -- Understanding the User Pain Points
.png)
We conducted a survey with 38 event-goers to understand their parking behavior, pain points, demand, and current solutions.
We conducted 10 in-depth interviews with local homeowners living near event venues to explored their willingness to rent out their driveways, their past experiences, and what features would make them feel comfortable using a platform like OpenSpace.
.png)
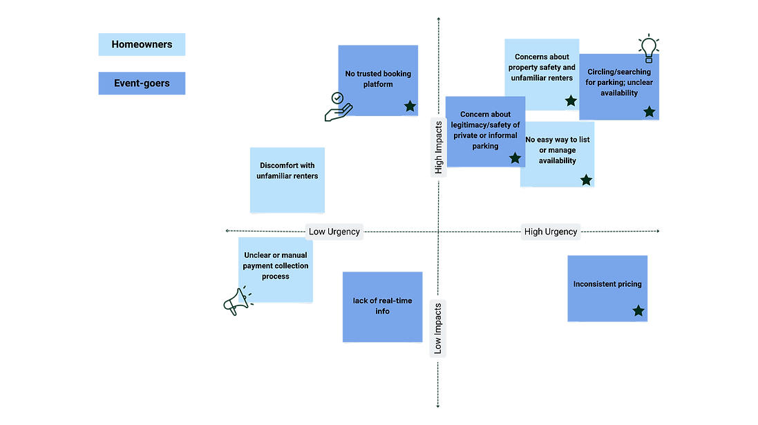
Focus On the Pain Points - Empathy Mapping
To better understand user needs and prioritize design efforts, we created an empathy map based on interviews and survey data from both event-goers and homeowners. By mapping their pain points across dimensions of impact and urgency, we identified which problems are most critical to address first.
.png)
From Insights to Action – Feature Prioritization
From our empathy mapping, we identified key user needs—reliable parking access for event-goers and a simple, trustworthy system for hosts. These insights directly informed our feature prioritization, focusing first on what solves the most pressing pain points.
.png)
From Features to Flow – Information Architecture
After identifying the features that matter most to our users, the next step was to structure them in a way that feels natural and easy to navigate. This led us to design an information architecture that brings those priorities to life through a user-centered flow.

Login as Space Owners
Login as Event-goers


Low-Fidelity Wireframes
Through wireframing, we explored layout ideas, defined user interactions, and began shaping the experience into something tangible and intuitive.
%20(1).png)
Design

Typography & Colors
.png)
Mobile Screens
We created 40+ mobile screens, covering core flows such as booking, listing, messaging, user onboarding, and numerous additional pages.
Reflections
Solution Overview:
We’re designing a platform that helps connect event-goers with local residents who have available private parking. Instead of relying on word-of-mouth, lawn signs, or unregulated listings on Craigslist, OpenSpot creates a more secure and convenient experience for both sides. Attendees can search for spots in advance, reserve them online, and get real-time directions. Hosts can list their space, set their own rates, and avoid the frustration of cash handling or last-minute guests.
What Can be Improved In the Future?
Accessibility & Inclusivity
​
-
Ongoing testing with diverse users will help ensure the platform remains usable and welcoming to all.
Integrating Emerging Technologies:
​
-
Features like GPS-based auto check-in, license plate recognition, or smart lock integration can streamline the experience and reduce friction for both parties.
Check out my other projects...
UX/UI Design
UX Research
Website
Opus Clip
An AI coaching dashboard for Opus Clip, a generative AI video editing tools
UX/UI Design
UX Research
Mobile App
In-Shuttle HMI
CampusAuto
A commute solution combining a in-shuttle HMI with a companion app
UX/UI Design
UX Research
Mobile App
PetEcho
A real-time vet consultation and community app
Desktop
UX Research
Usability Evaluation
Collaboratory
A public platform centralize and organize activities and events




